资讯

【看新股】双林股份港股IPO:上半年营收利润双升 新能源驱动系统收入增幅显著

新华财经 2025-10-17 07:22

新华财经北京10月17日电 近期,双林股份正式向港交所递交招股书,拟在香港主板挂牌上市,中信证券广发证券担任本次发行的联席保荐人。

双林股份是一家传动驱动智能零部件制造商,其中传动驱动智能零部件贡献2025年上半年收入的58.9%,营收占比相对稳定,新能源驱动系统收入占比同比增长6.6个百分点至17.4%,增速显著。

2025年上半年,公司实现营收25.25亿元,同比增长20.1%;期内利润2.87亿元,同比增长15.5%。分析发现,双林股份2025年上半年前五大客户收入占比达54.3%,占比较高。

主营传动驱动智能零部件 新能源驱动系统增速显著

双林股份是一家传动驱动智能零部件制造商,公司产品包括传动驱动智能零部件、内外饰。其中,传动驱动智能零部件包括传动组件、新能源驱动系统及轮毂轴承零部件。

55824c6a139646239916bf93ded43769.png

图1:双林股份产品组合

分业务来看,传动驱动智能零部件是公司重要收入来源,2025年上半年收入14.87亿元,贡献收入58.9%,与去年同期基本持平,其中,新能源驱动系统收入占比同比增长6.6个百分点至17.4%,增速显著。汽车饰件业务约占总营收的36.2%,较去年同期占比下滑2.8个百分点。

f8a2b29f929b4a49b4d2f83cf759a60a.png

图2:双林股份收入结构

从地区收入结构来看,国内市场仍是双林股份的主要收入来源,上半年国内收入23.18亿元,占总营收的91.80%,且该比例有逐年上升趋势。

根据弗若斯特沙利文的资料,按2024年收入计,公司是全球第二大汽车座椅水平驱动器(“HDM”)供货商,全球市场占有率为15.1%,为中国最大的汽车座椅HDM供货商,市场占有率为32.8%。

客户集中度较高 最大单一客户收入占比27.4%

双林股份成立于2000年,早期公司收入稳步增长,遇到汽车行业销量整体下滑、疫情等因素,公司收入在2019年、2020年大幅下滑,随后出现了一定复苏。

5ce0aa80f7174905adc08067b4172e77.png

图3:双林股份营收、净利润

2024年,公司营收为49.10亿元,同比增长18.6%;净利润4.98亿元,同比增幅达507.3%。2025年上半年,业绩增长态势延续,实现营收25.25亿元,同比增长20.1%;期内利润2.87亿元,同比增长15.5%。

公司毛利率持续改善,2025年上半年达到20.2%,较2024年的17.3%提升2.9个百分点。这一提升源于新能源驱动系统等高端产品占比上升,其技术溢价带动整体毛利水平,以及成本管控出现阶段性效果。

分析发现,双林股份客户集中度保持较高水平,2025年上半年前五大客户收入占比达54.3%。其中,最大单一客户收入占比27.4%,较2024年的26.8%略有提升。稳定的合作关系为公司带来持续订单,但客户集中度较高也可能导致经营风险。

此外,截至2025年6月末,公司现金及等价物达5.3亿元、贸易及其他应收款项13.14亿元,短期银行贷款8.61亿元、贸易及其他应付款项23.02亿元,短期流动性或存在一定压力。

布局A+H上市

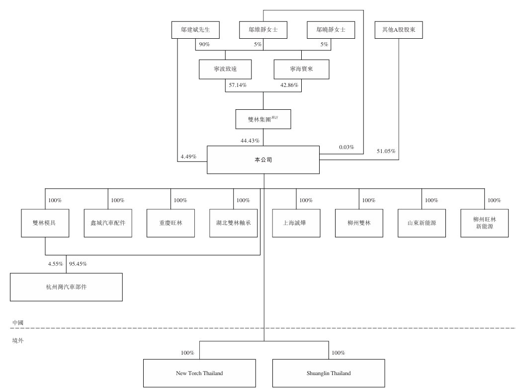
双林股份股权结构相对集中,截至招股书披露,控股股东为双林集团及其一致行动人,合计持有约48.95%股份。

b51cacc1357a44b3a5df504beba36029.png

图4:双林股份股权结构

双林股份在2010年8月,通过改制在深交所创业板挂牌上市。截至2025年10月15日收盘,其A股股价为40.55元/股,总市值超过230亿元。

本次港股IPO募集资金计划用于扩大海外产能和建立国际化销售网络,深化全球布局,提升产能及全球覆盖;新兴领域的产业化投资,主要包括人形 机器人及新能源汽车核心零部件;新兴领域的前瞻性技术研究,投资方向包括机器人、智能汽车及低空经济等。

【看新股】是由新华财经与面包财经共同打造的一档以新股和次新股解读为主要内容的栏目。新华财经是新华社承建的国家金融信息平台,全面覆盖全球股市汇市债市等金融市场,提供权威、专业、全面的金融信息服务。

 

编辑:王媛媛

 

声明:新华财经(中国金融信息网)为新华社承建的国家金融信息平台。任何情况下,本平台所发布的信息均不构成投资建议。如有问题,请联系客服:400-6123115

去新华财经APP看全文

确定 取消