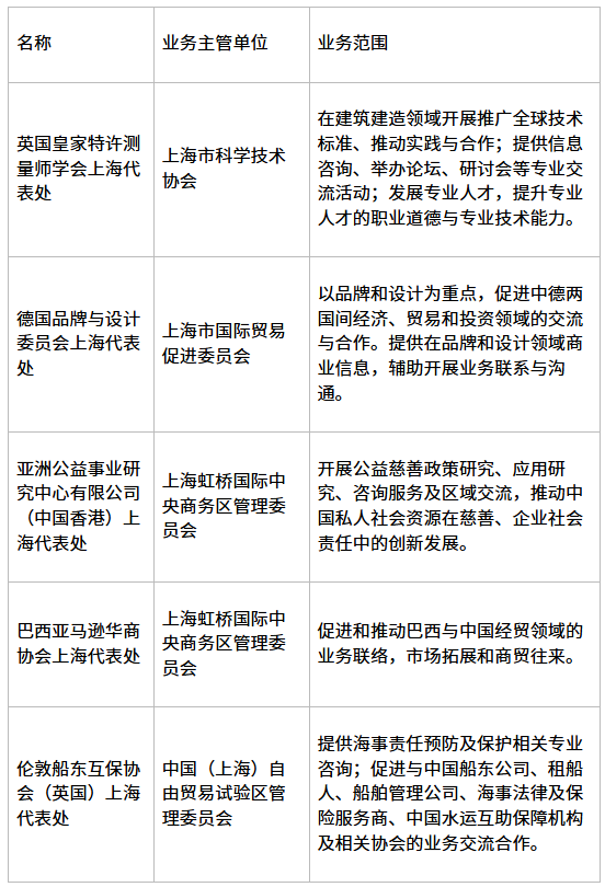
新华财经上海11月15日电(杨子华) 根据公安部境外非政府组织管理办公室官方账号信息,2025年第三季度,18家境外非政府组织(Non-Governmental Organization)在国内登记设立代表机构。据新华财经梳理,其中5家落地上海,涉及建筑、设计、航运、慈善等领域。

另据上海市公安局境外非政府组织管理办公室官方网站显示,境外非政府组织联合中方合作单位三季度在沪举办14个临时活动。
公开资料显示,《中华人民共和国境外非政府组织境内活动管理法》自2017年1月实施以来,共有来自80多个国家和地区的境外非政府组织在我境内依法登记备案,其中设立代表机构800多个。
境外非政府组织在国内依法开设代表机构,是我国对外开放和推进国际交流合作的积极体现。业内认为,这些组织在科技、教育、文化、卫生、环保等领域的专业知识和丰富经验,为我国相关事业的发展提供了有益补充。它们的活动有助于促进中外民间友好往来,加深相互理解,对推动社会主义现代化建设、服务国家经济社会发展大局具有积极意义。
同时,多数境外非政府组织在国内开设机构时青睐上海,体现了对上海城市竞争力的认可。上海优越的营商环境、高度的国际化程度、坚实的产业基础以及高效服务为相关组织开展活动提供了保障与便利,境外非政府组织的活动和国际网络,进一步助推上海提升其全球资源配置能级和国际影响力。
编辑:林郑宏
声明:新华财经(中国金融信息网)为新华社承建的国家金融信息平台。任何情况下,本平台所发布的信息均不构成投资建议。如有问题,请联系客服:400-6123115
去新华财经APP看全文